We Will Build You A Simple System That Turns Strangers Into Happy Clients On Autopilot

Clients from all around the world

Xander Dijkstra
Xander Dijkstra
Jake Johnson
Jake Johnson
Ermias Naerman
Ermias Naerman
How we can help
We will help predictably scale your business in three simple steps:

Offer
We will make your offer a “no-brainer”, create one simple and efficient acquisition system, and manage and scale the campaign with you.

Acquisition
We will turn you into an industry leader with a world-class product and client experience.
Bringin warm leads directly into your calendar, so the only thing you are responsible for is getting the deal.

Closing
Now that we’re acquiring new appointments consistently and profitably it is time to close.
The typical client coming through our system pays $1320 month.
Our clients work with the
best of the best!
Our clients work with the best of the best!















We’re Not Another Advertising
Agency Or Lead Generation agency
We see ourselves as non-equity partners in your business and take a holistic approach to scaling your business, solving and removing bottlenecks before they even come up, and preventing you from wasting time learning things you don’t need to.
We treat your business like our own. Your goals become our goals, your challenges become our challenges, and our job is to solve those challenges using our proven battle-tested systems.
Answers, accountability, and assets are just a few clicks away.

We do NOT work with everyone…
We do NOT work with everyone…
We only work with serious business owners
You are not a match
- Don't wish to invest in your future.
- Want a supplier, not a partner.
- Only thinks short term.
- Sceptical about everything unfamiliar.
- You are satisfied with where you are, and don't want more clients.
You are a match
- You want to invest in your future.
- You are looking for a partner.
- Your clients actually like to work with you.
- You are good at your job.
- You are ready, and capable to take on more clients.
The magical team
behind Sandbox Motion

Lukas Langkjær

The strategist
“I don’t believe in fairy tales, unrealistic goals, and doing 1 million different things at once.
I call bullshit whenever I see it, and only believe in hardcore and tangible results.
There are tons of companies doing lead gen, but the thing I see lacking every single time is a lack of strategy.
I like to look holistically at the service that we sell, and only when I have understood your business 110%, we will start generating leads.
Everyone can book 10 meetings a week if they just send enough emails. But then you will just end up stuck with clients paying you $200-$300 a month.
The real magic happens when you craft the perfect strategy, that generates clients on autopilot paying $3k – $5k a month.”

We utilize the same formula every single time.
We believe in the power of consistency. Our proven formula delivers outstanding results every time. We start by deeply understanding your business and goals to craft personalized email sequences that resonate with your prospects.
Using advanced targeting, we reach the right people at the right time, maximizing outreach impact. Our dynamic process continuously optimizes based on performance data, and we diligently follow up to convert leads into valuable appointments.
Our casestudies shows how this formula transforms businesses, delivering reliable, high-quality outcomes. Discover the difference a consistent, effective strategy can make by exploring our success stories.





What are your other options?
We offer much faster results and a higher likelihood of success.

Full-time hire
Marketing agency
Coaching program
Average time to launch
2 Weeks
3 Weeks
4-6 Weeks
4-6 Weeks
Customized, hybrid solution
1:1 support
100% results guarantee
Failure rate
Very low
Medium
High
Very high
360° business integration
Cost
$
$$$$
$$$
$$
We collect happy clients








Are you qualified?
On this call, Nicklas will review your business, and see if you are a fit.
- Do you have an irresistible offer?
- Do we think we can help you?
- Are you able to handle the growth?
- Who is your target audience?
- What is your goal?
- Do you want to focus more on your business, instead of chasing the next client?

Nicklas – Customer relations
Our clients wish to become the best












































Frequently asked questions
This is probably the question we get asked the most.
We differentiate us in a ton of ways, but primarily through our software.
Normally when you are working with an appointment setting agency, they are buying leads through thirds parties, setting it up manually, and paying a premium for emails.
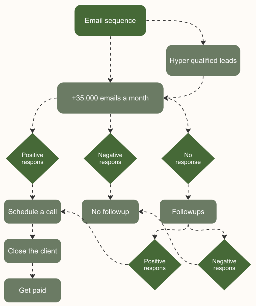
We have developed our own email scraping software so we can guarantee hyper qualified leads + we have developed an internal software setting up the emails so everything is smooth everytime, and eliminating human errors.
We have invested heavily in creating the best possible software, putting us light years ahead of our “competitors”
The price depends on your setup, and your ambitions.
We will figure this out with you, and find the service that is most suitable for you.
You can schedule a call with us, and we will check out if you are a fit for a program.
When partnering with us we are working closely with you, which is also why we do not partner up with everyone.
We are working very datadriven, and you will have 100% insight in everything we do.
The only thing you will have to do is to close the calls, and we will make sure you have a full calendar.
WE DO NOT PROMISE A SET AMOUNT OF APPOINTMENTS
We focus on sales, and not appointments. We do not see a reason to book 20-30 unqualified meetings a week if only 2 turns into clients.
Even though we most of the time generated 10-20 calls a week.
There is a ton of appointment setting agencies focusing on calls as a succes instead of the results. It would be the same as focusing on trafic ads instead of conversions.
It just doesn’t make sense.
At least in our opinion.
This ranges from client to client.
Most of our clients close their first client within 4 days of start, and som close +4 within the first week.
You should expect to see warm leads within the first week, but we rather focus on creating a long term strategy with valuable clients, instead of quick unreliable results.








